팝업레이어 알림
팝업레이어 알림이 없습니다.
로그인
전화하기
관리자
회사소개
인사말
조직도
사업수행방침
오시는길
석면해체제거
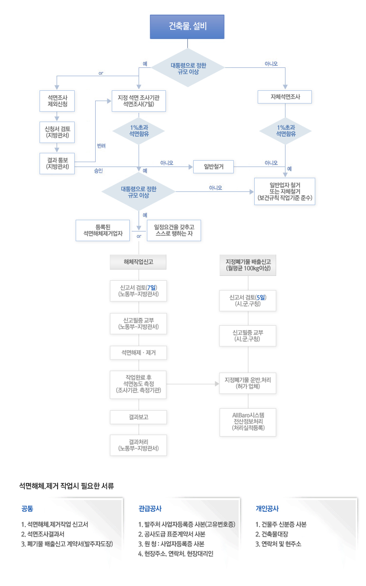
업무흐름도
석면조사/농도측정
석면해체작업순서
지정폐기물
석면정보
석면의 정의 및 종류
석면의 특성
석면의 유해성
석면함유 건축자재
관계법규
공사실적
보유장비
견적문의
고객센터
공지사항
보도자료
Call Info
032-441-1717
010-5320-5693
032-441-1717
010-5320-5693
032-441-1719
견적문의
Introduce
석면해체 제거
(주)로얄이엔씨
석면해체 제거
석면정보
관계법규
공사실적
보유장비
견적문의
고객센터
업무흐름도
업무흐름도
석면조사/농도측정
석면해체작업순서
지정폐기물
업무흐름도
회사명 : 주식회사 (주)로얄이엔씨 사업자 등록번호 : 131-86-31325 대표 : 이만선
주소 : 인천시 남동구 백범로 302
전화 : 032-441-1717 Mail : royal1717@naver.com
Copyright ©
(주)로얄이엔씨
All rights reserved.
상단으로